- 绿色版查看
- 绿色版查看
- 绿色版查看
- 绿色版查看
- 绿色版查看
Blender亮点
影视动画
独立电影制作:低成本实现高质量 3D 角色、场景和特效。
动画短片:结合 Eevee 实时渲染和 Cycles 最终渲染,平衡效率与画质。
特效合成:通过节点合成器整合实拍素材与 3D 元素,替代 Nuke 等专业软件。
游戏开发
角色与道具建模:支持低多边形(Low Poly)和高多边形(High Poly)建模,适配不同游戏引擎需求。
动画绑定:快速创建角色骨骼和动画循环,导出为 FBX 或 GLTF 格式供 Unity/Unreal 使用。
实时渲染预览:利用 Eevee 模拟游戏内光照效果,优化材质和灯光设计。
Blender功能1. 建模与拓扑
多边形建模:支持四边面为主的拓扑结构,避免非四边面(N-gons)导致的渲染问题,适合精确建模。
动态拓扑雕刻:笔刷式雕刻工具,实时调整网格密度,适合角色、生物体等有机体建模。
修改器栈:通过非破坏性修改器(如细分曲面、布尔运算、扭曲)快速迭代设计,保留原始模型数据。
几何节点:基于节点的程序化建模系统,通过逻辑连接生成复杂结构(如城市、地形),支持参数化调整。
2. 材质与渲染
Cycles 渲染器:基于物理的光线追踪引擎,支持 GPU/CPU 加速,生成电影级画质,适合写实场景。
Eevee 实时渲染:基于光栅化的实时引擎,支持 HDR 照明、屏幕空间反射和阴影,适合快速预览和游戏开发。
节点材质系统:通过节点网络创建复杂材质,支持 PBR(基于物理的渲染)流程,兼容行业标准贴图格式。
第三方渲染器支持:通过插件集成 Octane、Redshift、Arnold 等,扩展渲染选项。
3. 动画与绑定
骨骼系统:支持正向/反向运动学(FK/IK),自动权重分配(Auto Rig Pro 插件),简化角色绑定流程。
非线性动画(NLA):组合和重用动画片段,支持时间轴编辑和过渡效果,提升制作效率。
物理模拟:刚体、流体、布料、毛发模拟,增强动画真实感,支持粒子系统和烟雾效果。
面部动画:通过形状键(Shape Keys)和驱动器(Drivers)实现表情控制,支持语音同步。
4. 视频编辑与合成
视频序列编辑器(VSE):支持多轨道剪辑、特效添加、音频同步和颜色校正,替代基础视频编辑软件。
节点式合成器:通过节点网络进行后期调色、遮罩、光效和合成,支持与外部软件(如 Nuke)兼容的 EXR 格式。
绿幕抠像:内置色度键控工具,快速去除背景并合成新场景。
5. 脚本与扩展
Python API:支持自定义脚本开发,实现自动化任务、工具扩展和与其他软件(如 Maya、Unity)的集成。
插件市场:Blender Market 提供大量免费/付费插件,涵盖建模、渲染、动画优化等领域。
社区工具:如 Retopoflow(自动拓扑)、BVH Hacker(动作捕捉数据编辑)等,提升工作效率。
Blender中文版软件特色
跨平台兼容性
支持 Windows、macOS、Linux 系统,硬件要求灵活,从低端笔记本到高性能工作站均可运行。
针对 Apple Silicon 芯片优化,利用 Metal 图形 API 加速渲染,提升实时预览性能。
开源与免费
完全免费,无功能限制或订阅费用,适合个人创作者、学生和小型团队。
代码公开,开发者可参与改进或定制功能,形成活跃的开源社区。
轻量化与高效
安装包体积小(约 200MB),启动速度快,资源占用低于同类商业软件(如 Maya、3ds Max)。
支持代理对象和简化模型,优化复杂场景的实时预览性能。
社区与生态
全球用户社区提供海量教程、资源包和问题解答,降低学习门槛。
官方定期发布更新,引入新功能(如几何节点 2.0、NPR 渲染工具),保持技术领先。
Blender安装步骤
1、从华军软件园下载Blender软件包,将压缩包解压后,使用鼠标左键双击打开安装文件。
注:解压压缩包需要使用压缩解压工具,推荐使用WinRAR,技术成熟可靠。WinRAR下载地址:/soft/5.htm
2、由于压缩包内有两个安装文件,用户需要根据系统版本选择安装。可以使用鼠标右键单击桌面上的“此电脑”图标,选择右键菜单中的“属性”选项,然后在打开的新窗口中,“系统类型”一栏即可看到系统的版本了。
3、进入安装程序后,首先点击“Next”。
4、阅读软件相关许可协议,如无异议的话,则勾选左下方的“I accept the terms in the License Agreement”选项,再点击“Next”。
5、选择Blender的安装组件,然后点击“Browse”选择Blender的安装目录,此处不建议安装在C盘,如果C盘文件过多的话,会影响计算机的运行速度。选定后点击“Next”。
6、确认安装工作准备完毕后,点击“Install”。
7、Blender的安装过程大约需要3分钟,请耐心等待。
8、安装完成后,直接点击“Finish”即可。
Blender中文版使用方法
Blender怎么设置为中文
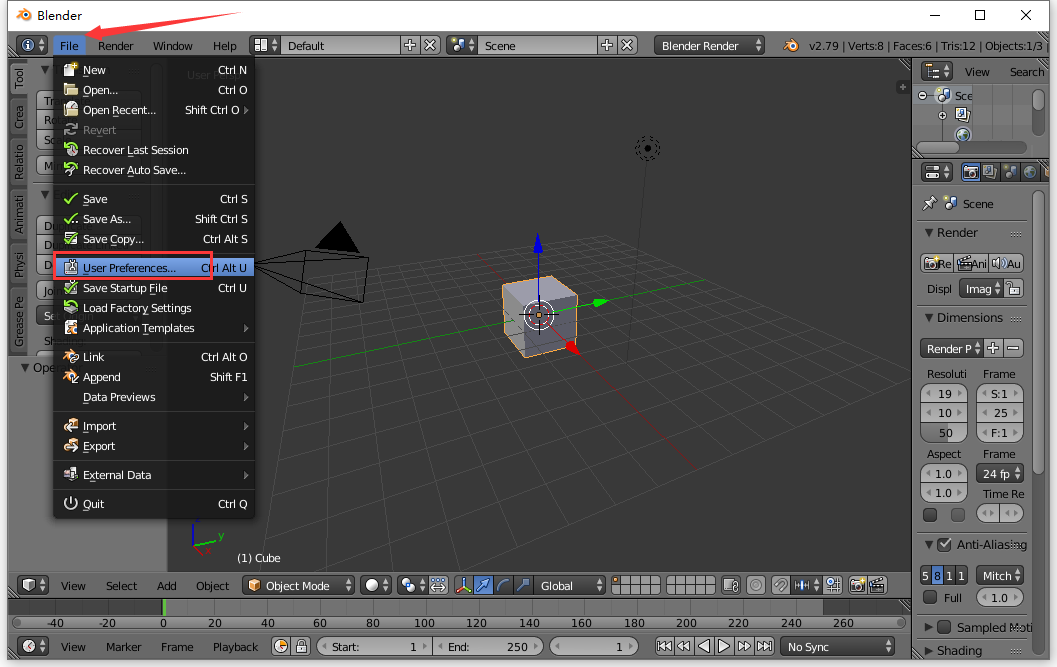
1. 打开安装好的Blender,点击左上方菜单栏中的“File”按钮,然后选择下拉菜单中的“User Preferences”。

2 将打开的新窗口切换至“System”标签页,勾选下方的“Internationale Fonts”选项。

3. 然后点击“Language”选项后方的菜单,打开选择列表,从中点击选择 “Simplified Chinese (简体中文)”选项。

4. 最后点击“Language”下方的3个按钮,表示将语言应用到这三个模块中,这样就修改成功了,快来试试吧。

Blender中文版常见问题
Blender怎么用曲线建模?
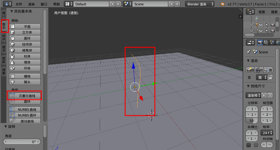
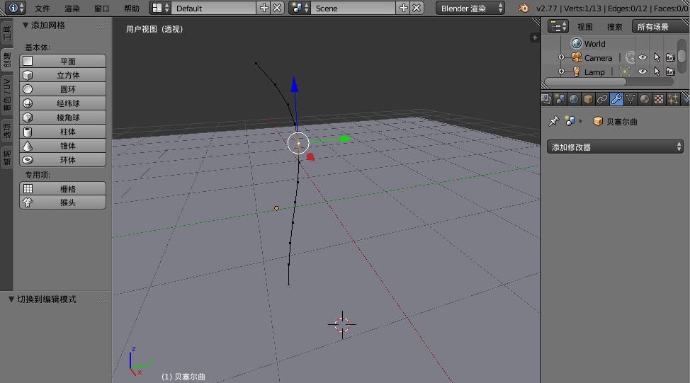
1、打开安装好的Blender,首先创建一条贝赛尔曲线。
2、点击左下方的“物体”按钮,选择“转换为”中的“曲线/融球/曲面/文字转网格”选项,把曲线转换为“模型网格”。
3、之后点击右侧工具栏中的扳手图标,选择添加“表皮”。
4、之后将改动“应用”后曲线就变成可以编辑的“立体模型”了。
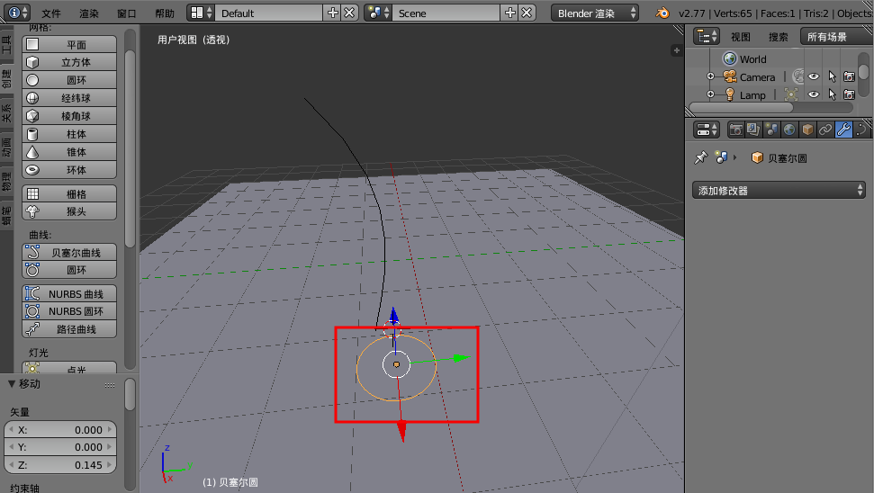
5、另一种方法是,在创建曲线后,再在曲线一段创建一个“圆形曲线”作为线的形状。
6、点击右侧工具栏中的“曲线”按钮,选中我们创建的圆形曲线“贝塞尔曲线”,然后点选右边的“数据”,倒角物体,这样曲线就变“圆形的线条”了。
7、最后再次使用“曲线/融球/曲面/文字转网格”功能,就能转换为网格模型了。
Blender更新日志:
1.修复若干bug;
2.优化细节问题;
华军小编推荐:
Blender是一款非常轻便的建模工具,有的朋友可能受累于3DMAX的配置需求和繁琐操作,使用起来比较麻烦,那么你可能需要这款Blender,好不好用一试便知。小编还为您准备Photo BlowUp、Adobe Illustrator CC、AutoCad 2020、美图秀秀、ps下载中文版免费cs6





















有用
有用
有用