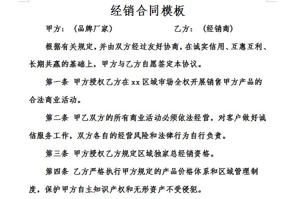
经销合同模板内容
1、经销的商品、时限和地区。经销的商品包括类别、名称、商标、牌号等,即出口方是把全部、还是部分商品的经销权授予对方,并确定商品的种类;时限可根据需要签订一年或数年;地区是指经销权有效行使的范围,可以是一个国家,也可以是一个地区——数个国家或一个国家的一部分。
2、经销数量或金额。经销数量或金额是指经销人在一定时期内向出口方购买商品的数量,这是出口商签订经销协议的基本期望目标,是独家经销协议的关键条款。
3、经销价格。经销价格的确定有以协议规定价格为准的一次作价和分批作价两种方法,后一种作法在经销协议中使用较普遍,因为买卖双方都有回避价格变动风险的要求。
4、经销商的其他义务。包括提供市场信息、售前售后服务、广告、对出口方的商标权和专利权的保护等。对于独家经销商,还要承诺以出口方作为独家经销商品的惟一供应来源。
5、出口方承担的义务。出口方承担的义务是为经销商提供经销条件和方便,如宣传材料、样品、广告费用、促销礼品等。对于独家经销,出口方还要承担不向该地区的其他客户直接售货的义务。
经销合同模板其他事项
经销商品的范围
经销商品可以是供货商经营的全部商品,也可以是其中的一部分,因此,在协议中要明确指明商品的范围,以及同一类商品的不同牌号和规格。确定经销商品的范围要同供货商的经营意图和经销商的经营能力、资信状况相适应。如商品范围规定为供货商经营的全部商品,为避免争议,最好在协议中明确经销商品停止生产或有新产品推出对协议是否适用。
经销地区
所谓经销地区是经销商行使经营权的地理范围。它可以是一个或几个城市,也可以是一个甚至是几个国家,其大小的确定,除应考虑经销商的规模、经营能力及其销售网络外,还应考虑地区的政治区域划分、地理和交通条件以及市场差异程度等因素。经销地区的规定也并非一成不变,可根据业务发展的具体情况由双方协议后加以调整。
在包销方式下,供货商在包销区域内不得再指定其他经销商经营同类商品,以维护包销商的专营权。为维护供货商的利益,有的包销协议规定包销商不得将包销品越区销售。
小编推荐:
经销合同模板为免费模板,下载即可获得源文件,可供您编辑修改替换。华军软件园还提供搬家合同模板、合同能源管理合同模板下载。






有用
有用
有用