图像处理 占存:5.13GB 时间:2021-02-22
软件介绍: 3dmax2020是一款出自Autodesk之手的专业化三维建模、动画和渲染工具,3dmax2020功能强劲,最新版...
近日有一些小伙伴咨询小编3DMax怎么设置盏泛光灯?下面就为大家带来了3DMax设置盏泛光灯的方法,有需要的小伙伴可以来了解了解哦。
第一步:点击打开3Dmax场景。

第二步:设置聚光灯位置。

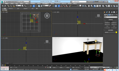
第三步:点击设置盏泛光灯即可。

以上就是小编给大家带来的3DMax怎么设置盏泛光灯的全部内容,希望能够帮助到大家哦。